当前位置: 网站首页 > 政务公开 > 鄂温克族自治旗人民政府办公室> 政策解读
索引号: 111521280116193789/202601-00001 组配分类: 政策解读
发布机构: 鄂温克族自治旗人民政府办公室 主题分类: 财政信息
名称: 【图文解读】《关于调整自治区最低工资标准的通知》政策解读 文号:
成文日期: 2026-01-14 发布日期: 2026-01-14
【图文解读】《关于调整自治区最低工资标准的通知》政策解读
发布时间:2026-01-14 来源:自治区人力资源和社会保障厅 浏览次数: 字体:[ ]


2025年12月3日,自治区人民政府办公厅印发《关于调整自治区最低工资标准的通知》(内政办发〔2025〕40号),现将有关内容解读如下。

一、最低工资标准的概念

最低工资标准是指劳动者在法定工作时间或依法签订的劳动合同约定的工作时间内提供了正常劳动的前提下,用人单位依法应支付的最低劳动报酬。

二、我区最低工资标准的适用范围

我区最低工资标准适用于自治区行政区域内的各类企业、民办非企业单位、有雇工的个体工商户和与之形成劳动关系的劳动者。国家机关、事业单位、社会团体和与之建立劳动合同关系的劳动者依照本标准执行。

三、最低工资标准的形式

最低工资标准一般采取月最低工资标准和小时最低工资标准的形式。月最低工资标准适用于全日制就业劳动者,小时最低工资标准适用于非全日制就业劳动者。

四、最低工资标准包含的项目

月最低工资标准包含:劳动者个人缴纳的基本养老保险、医疗保险、失业保险和住房公积金等费用。

五、最低工资标准不包含的项目

最低工资标准不包含:用人单位支付给劳动者的延长工作时间工资;用人单位支付给劳动者的中班、夜班、高温、低温、井下、有毒有害等特殊工作环境、条件下的津贴;法律、法规和国家规定的劳动者福利待遇等。

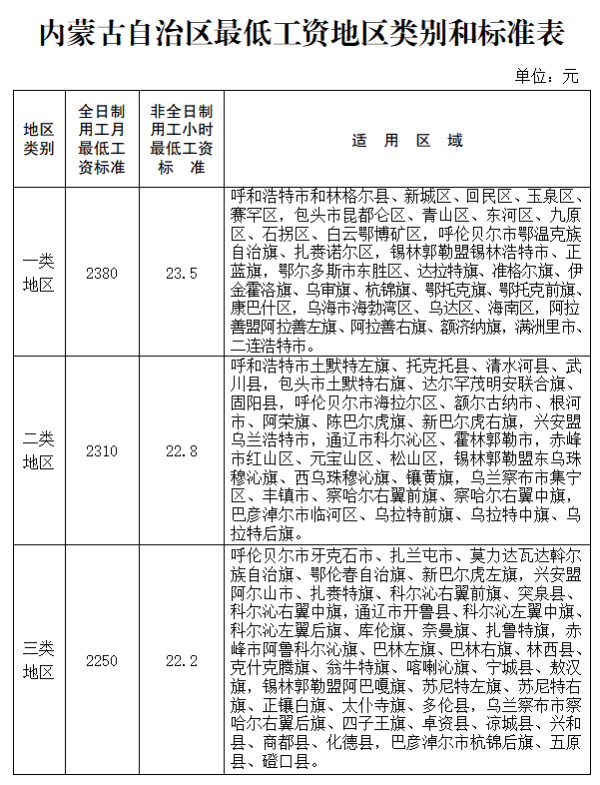
六、现行的最低工资标准

本次调整后,全区一至三类地区,全日制月最低工资标准分别为2380元、2310元、2250元;非全日制小时最低工资标准分别为23.5元、22.8元、22.2元。

七、本次调整的实施时间

本次调整后的最低工资标准自2025年12月1日起实施。

八、关于最低工资标准的实施

各地人民政府应当加强对最低工资保障工作的领导,及时向社会公布本地区最低工资标准,加大对最低工资标准的宣传。最低工资标准公布后,对已提供正常劳动的劳动者,用人单位支付给劳动者的工资不得低于当地最低工资标准。用人单位发放的工资若低于当地最低工资标准,劳动者可向当地劳动保障监察机构投诉。各级人力资源社会保障部门负责对本辖区内用人单位执行最低工资规定情况进行监督检查,及时纠正并依法处理违法行为,切实维护劳动者的合法权益。